各位机智的小伙伴们,又到周末撒欢儿的时候了!让奇妙延续的上海迪士尼乐园年卡你入了吗?让乐园承包你一整年的快乐与神奇!

上海迪士尼乐园年卡,让你只要买一张票就可以在景点里一年内多次出入,即入手,就可一键开启全年神奇!现在上海迪士尼乐园年卡重磅升级啦!现有的三种年卡将闪耀升级为无限钻石卡-奇妙金卡-发现银卡-更高颜值,福利加码,更有为年卡小伙伴们准备的续卡福利!无论是吃喝玩乐,还是特别的生日,都为你安排妥当!

无限砖石卡即原无限年卡:365天无限次入园,尽享全年的缤纷体验!收获春夏秋冬的乐园美景,打卡各个丰富的奇妙活动。
奇妙金卡即原平日+周日年卡:不少于250天可入园日,解锁平日和周日的更多惊喜,看尽工作日傍晚的夜光幻影秀,玩遍惊心动魄的乐园项目。
发现银卡即原周日年卡:不少于45天可入园日,上班族或学生党首选,释放童心发现神奇,尽享周末的闲暇时光。
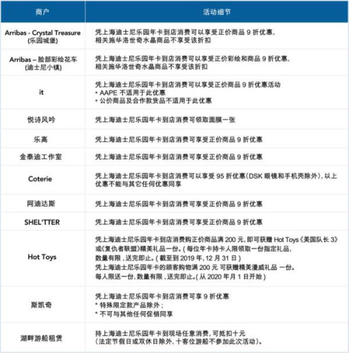
购物:

美食:

如果你拥有了年卡,看!以下奇妙和欢乐体验统统属于你!

上海迪士尼度假区全年各种节日庆典、主题派对、尊享福利多种多样。从年味浓郁的迪士尼新年庆典、春日嘉年华、清夏日狂欢,万圣趴,冬日童话,与身着圣诞新装的迪士尼朋友共度奇妙圣诞……
乐园里的“人气王”项目;以及花车巡游、点亮奇梦夜光幻影秀等,不慌不忙不赶时间玩个够!
米奇大街 || 米奇狂粉爱

走在大街上,与米奇、米妮、唐老鸭握手、拥抱、合影,甚至还会被小小捉弄一番,没错,你也是动画片里的主角之一。
奇想花园

准备好您的镜头!在与举世闻名的米奇会面之前,参观一个魔法画展吧!
探险岛——古迹探索营



在探索探险岛的过程中,穿越绳索挑战道,踏上探索步行道,发掘部落遗迹。
雷鸣山漂流

踏上刺激的漂筏之旅,深入黑暗的深渊,和凶猛的巨兽赛跑, 在激流中辗转翻腾。
明日世界 || 科技战士

巴斯光年星际营救
创极速光轮

进入“创”的电子网络世界,随着极速光轮、极速转向,全力奔驰吧!
凡脱俗的建筑和现实的项目,天马行空的科技世界,永远都超乎想象。
三种上海迪士尼乐园年卡任由你选!多项优惠福利,尽享神奇!即刻购卡,尽情体验全年缤纷多彩的乐园,开启一整年的神奇之旅吧!






